Offline
南アフリカ抗生物質管理プログラム( SAASP )、2015年
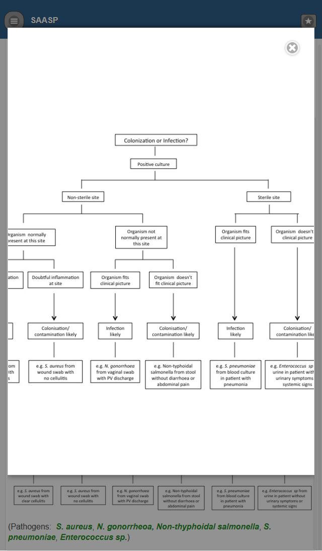
南アフリカの成人のために処方する抗生物質のポケットガイド、2015年
ショーン・ワッサーマン、トム・ボイルズ、マーク・メンデルソン
南アフリカの抗生物質管理プログラム( SAASP )を代表して
これらの2024年11月のGenshin Impact Codes、5.1 LiveStream Codesで無料のPrimogems、Mora、Experienceなどを入手し、アクティブコードを引き換える方法を見つけてください。
Metaphor RefantazioのVanillaバージョンのプレイに飽きている場合は、これらの5つのMODを確認できます。
2024年のRobloxのThe Hauntイベントのためのあなたの提出に苦労していますか?ドレスを使用してキャプチャを作成するために感動するガイドをチェックしてください!
ドラゴンエイジのための私たちのウォークスルー:パズル、ボス、仲間、装備、ロマンスなどのガイドを備えたいくつかの便利なヒントとコツがあります。
ドラゴン時代にどの派factを選ぶべきですか:ベルガード?
Sea of Conquest:Pirate Warでいくつかのボーナスリソースをお探しですか?最新の船乗りの景品のために、これらのコードでカバーされています。
」弊社のウェブサイトでは、SAASP の最新バージョンを簡単にダウンロードできます。登録やSMSは必要ありません! 「